日前,中国水利教育协会公布了第二届水利院校德育教育优秀成果奖评选结果,我校建工学部获得一等奖、二等奖各1项,在本科院校中位居前列。

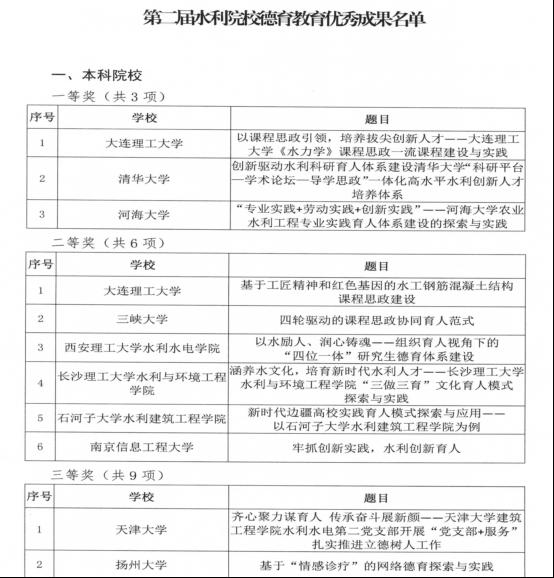
为探索形成具有示范性的德育教育先进经验和典型做法,不断推进水利院校“三全育人”的“大思政”工作格局纵深发展,中国水利教育协会组织开展了第二届水利院校德育教育优秀成果评选活动。各水利院校积极组织申报,共收到来自46所院校报送的75项成果材料(其中本科院校31项)。经初审、组织专家网络评审和公示等程序,评选出水利德育教育优秀成果一等奖共8项(其中本科院校3项),二等奖共14项(其中本科院校6项),三等奖共21项(其中本科院校9项)。

